NXP 公司的SA58672是单声道3W 无滤波器的D类音频放大器,在5V时能向4欧姆提供3W, 向8欧姆提供1.7W,而在3.6V时向4欧姆提供1.6W.具有很快的起动时间和很小的WLCSP封装,主要用在手机和PDA等手提音频设备.本文主要介绍SA58672的主要特性,方框图, 评估板电路图和性能测试方框图.
SA58672
3.0 W mono class-D audio amplifier
The SA58672 is a mono, filter-free class-D audio amplifier which is available in a 9 bump WLCSP (Wafer Level Chip-Size Package) and 10-terminal HVSON packages.
The SA58672 features shutdown control. Improved immunity to noise and RF rectification is increased by high PSRR and differential circuit topology. Fast start-up time and very small WLCSP package makes it an ideal choice for both cellular handsets and PDAs.
The SA58672 delivers 1.7 W at 5 V and 800 mW at 3.6 V into 8 ohm. It delivers 3.0 W at 5 V and 1.6 W at 3.6 V into 4 ohm. The maximum power efficiency is excellent at 90 % into 8 ohm and 84 % to 88 % into 4 ohm. The SA58672 provides thermal and short-circuit shutdown protection.
SA58672主要特性:
Output power
3.0 W into 4 ohm at 5 V
1.6 W into 4 ohm at 3.6 V
1.7 W into 8 ohm at 5 V
800 mW into 8 ohm at 3.6 V
Power supply range: 2.0 V to 5.5 V
Shutdown control
High SVRR: 77 dB at 217 Hz
Fast start-up time: 7.0 ms
Low supply current
Low shutdown current
Short-circuit and thermal protection
Space savings with 1.66 mm x 1.71 mm x 0.6 mm 9 bump WLCSP package
Low junction to ambient thermal resistance of 100 K/W with adequate heat sinking of WLCSP
Enhanced power dissipation with 3.0 mm x 3.0 mm x 0.85 mm HVSON10 package

图1. SA58672方框图

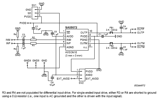
图2.SA58672评估板电路图

图3.SA58672测试方框图