Fairchild 公司的FSEZ1216是集成功率MOSFET的初级边PWM控制器,能对低功率反激转换器增强性能.起动电流仅为10uA, 工作电流仅为3.5mA. FSEZ1216具有恒压(CV)和恒流(CC)控制而不需要次级反馈电路,固定的PWM屏障42kHz,并具有跳频特性,以解决EMI问题. FSEZ1216可用作手机,无绳电话,PDA,数码相机的电池充电器,替代线性变压器和RCC SMPS.本文介绍了FSEZ1216 的主要特性, 功能方框图和典型应用框图以及5W(5V/1A)电源应用电路和所用材料清单(BOM).
FSEZ1216 — Primary-Side-Regulation PWM Integrated Power MOSFET
This highly integrated PWM controller, FSEZ1216, provides several features to enhance the performance of low-power flyback converters. The proprietary topology of FSEZ1216 enables simplified circuit design for battery charger applications. A low-cost, smaller, and
lighter charger results when compared to a conventional design or a linear transformer. The startup current is only 10μA, which allows use of large startup resistance for further power saving.
To minimize the standby power consumption, the proprietary green-mode function provides off-time modulation to linearly decrease PWM frequency under light-load conditions. This green-mode function assists the power supply in meeting power conservation requirements.
Using FSEZ1216, a charger can be implemented with few external components and minimized cost. FSEZ1216 controller is available in an 8-pin DIP package.
FSEZ1216 主要特性:
Constant-Voltage (CV) and Constant-Current (CC) Control without Secondary-Feedback Circuitry
Green-Mode Function: PWM Frequency Linearly Decreasing
Fixed PWM Frequency at 42kHz with Frequency Hopping to Solve EMI Problem
Cable Compensation in CV Mode
Low Startup Current: 10μA
Low Operating Current: 3.5mA
Peak-Current-Mode Control in CV Mode
Cycle-by-Cycle Current Limiting
VDD Over-Voltage Protection with Auto-Restart
VDD Under-Voltage Lockout (UVLO)
Fixed Over-Temperature Protection with Latch
DIP-8 Package Available
FSEZ1216 应用:
Battery chargers for cellular phones, cordless phones, PDA, digital cameras, power tools
Replaces linear transformer and RCC SMPS

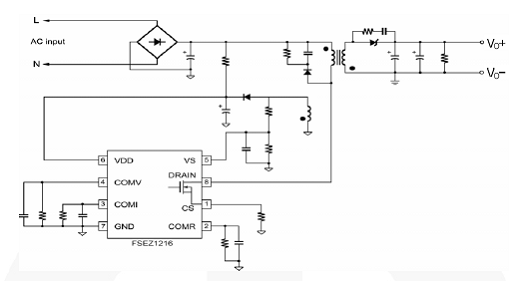
图1.FSEZ1216功能方框图

图2.FSEZ1216典型应用框图

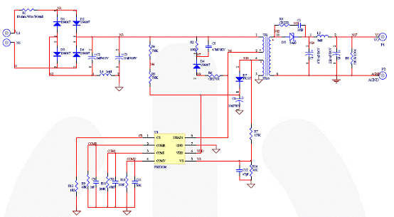
图3.5W (5V/1A) 应用电路
5W (5V/1A)应用材料清单:
