Allegro公司的A6210是谷电流模式控制降压稳压器,开关频率高达2MHz,可以得到非常短的开启时间,非常适合需要高开关频率,高输入电压和低输出LED摆幅电压的地方如高亮LED和LED驱动模块. A6210输入电压从9V到46V,不需要输出电容,输出电流高达3A,而待机电流小于100uA,并具有热关断特性.亮度控制可通过DIS引脚的PWM来完成.本文介绍了A6210的主要特性,方框图案以及几中应用电路和推荐使用的元件数值和清单.
The A6210 is a buck regulator that uses valley current-mode control. This control scheme allows very short switch on-times to be achieved, making it ideal for applications that require high switching frequencies combined with high input voltages and low output LED span voltages.
Low system cost is accomplished through high switching frequencies of up to 2.0 MHz, allowing smaller and lower value inductors and capacitors. In addition, few external components are required through high levels of integration. Optimal drive circuits minimize switching losses.
The switching frequency is maintained constant, as the on-time is modulated by the input voltage. This feed-forward control ensures excellent line correction. The on-time is set by an external resistor pulled-up to the input supply.
Internal housekeeping and bootstrap supplies are provided which require the addition of only one small ceramic capacitor. A top-off charge pump ensures correct operation at light loads. Internal diagnostics provide comprehensive protection against input undervoltages and overtemperatures.
The device package is a 16-contact, 4 mm × 4 mm, 0.75 mm nominal overall height QFN, with exposed pad for enhanced thermal dissipation. It is lead (Pb) free, with 100% matte tin leadframe plating.
A6210特性和优势:
User-configurable on-time, achieving switching frequencies up to 2.0 MHz
Brightness control through PWM of DIS pin
Minimal external components required
No output capacitor required
Wide input voltage range: 9 to 46 V
Low 0.18 V sense voltage for higher efficiency
Output Current: up to 3.0 A
Low standby current <100 μA
Thermal shutdown
Supplied in a thermally-enhanced 4 mm QFN package
应用:
High brightness LEDs
LED driver modules, power supplies and lamps, such as MR16 and MR1

图1.A6210功能方框图

图2.A6210应用电路(1)和推荐元件

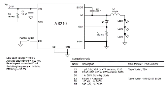
图3.A6210应用电路(2)和推荐元件
Other Application Circuits Application Circuit 1Channel 1 – Current through inductor and LED Assembly, Channel 2 – Main switching voltage (LX node)

图4.A6210应用电路(3)和推荐元件
Application Circuit 2 Channel 1 – Current through inductor and LED Assembly, Channel 2 – Main switching voltage (LX node)