1 引言
随着半导体技术的不断进步和集成技术的发展,微处理器的集成度越来越高。为了获得高效率,微处理器的驱动电压呈低压化走势。从原来的3.3V降到1.8V~1.1V左右,最终将降到0.6V。另一方面,微处理器的功能越来越强大,其内部功能电路也越来越多,其要求驱动电流也越来越大,从以前的13A到30A~50A,以后将达到100A。同时为了节约能量,微处理器需要根据不同的工作状态急剧改变工作电流,达到50A/μS。而且由于微处理器本身的工作电压很低,其对工作电压的稳定度要求很高,50mv的电压波动就有可能引起电路的错误操作。在如此低电压,大电流,大电流变化率的条件下,要保持很高的电压稳定度(电压纹波限制在2%以内,对1.1V仅22mv),就需要微处理器的供电模块-电压调节模块VRM(Voltage Regulate Modle)具有很好的动态性能。
提高VRM动态响应速度的最简单方法是减小输出电感,增大输出滤波电容。然而,仅仅简单的减小电感,增大电容是行不通的。小的电感将会产生大的电流纹波,这将会引起一系列问题。首先,由于大的均方根电流引起的开关导通损耗;其次,需要大电容来保持电压稳定;还有开关损耗和电感铁芯损耗增加。而输出滤波电容值的增加将会使后面解偶电容值更多倍的增加,并且占用更大的PCB板面积。为了实现快速的瞬态性能,人们在控制上和拓扑上进行了大量的研究,从不同的侧重点给出了几种拓扑,下面将对其进行分析比较。
2 三类拓扑的分析比较
2.1 多相交错Buck拓扑
上面提到减小电感值,可以在瞬态时提高电流跟随速度,但是会增大纹波,从而引起一系列问题。对于传统VRM电路,其电感设计要求满足:L≥10×(Vin-Vo)×D/Io×f (1)
其中D为占空比;Vin 输入电压;Vo 输出电压;Io 满载电流;f开关频率
由(1)式知电流纹波限制在10%。为了减小电感值,必须减小电流纹波。人们提出了多相交错并联技术,来实现这一目的。
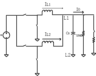
图一为两相交错Buck拓扑,其每相都有一个自己的输其纹波出电感。消除作用如图二所示。其两相作用的结果使输出电流的实际纹波频率为每相开关频率的两倍,而纹波大大小于每相电流的纹波。按照图三给出的占空比、相数、纹波的关系,当占空比为0.5时纹波完全消除。

图一 两相交错Buck拓扑


同样根据图三给出的关系当占空比很小时,要实现较好的纹波消除效果,相数就要变得很大。这样不仅电路复杂,而且由于驱动损耗,开关损耗,开关导通损耗,效率也将降低。为此人们提出了多相有源钳位耦合Buck电路,来提高占空比。而在Vin/Vo值很大的情况下,人们采用变压器来提高占空比,而在副边采用倍流技术(倍流技术实质上是两相交错技术)来进一步减小纹波。
综上所述,多相技术从消除纹波的角度出发,来减小滤波电感,从而获得比传统VRM好的多的动态性能。
2.2 采用步进电感的变换器拓扑
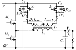
多相技术从消除纹波的角度出发的。那么能不能直接从改变电感值的途径,来达到很好动态性能呢?为此人们提出了一种单相采用步进电感技术的VRM[4]。其电路图如图四所示。S1,S2,Lo,Co组成基本的BUCK电路。M1,M2,C1,C2,D1,D2,D1’,D2’,Dz1,Dz2,Laux1和Laux2组成辅助电路,来改善变换器的动态速度。Laux1, Laux2和Lo是耦合电感。在稳态时辅助电路不公作。在Step—up负载突变时,M1导通,Vi使Lo饱和,使Lo相当于短路,使输出电感值减小到Lr,其值很小相当于漏感,从而大大提高了电流变化斜率,其工作波形如图五。在Step—down负载突变时,S2闭合,Lo仍相单于短路,输出电容上的不平衡电荷可以通过Lr快速泄放。可以看出,在稳态时,此电路电感是Lo,瞬态时电感为Lr,因此电路中的电感称为步进电感。

(a)


图五 Step-up时电路工作波形图
与多相交错技术比较其具有更好的动态效果。
第一,多相交错技术的动态性能好坏与负载突变的发生时刻有关,而采用步进电感技术的动态态性能与负载突变的发生时刻无关。
第二,多相交错技术在Step-down时电压尖峰绝对值大于Step-up电压尖峰绝对值,这使得控制电路的设计必须考虑这些因数,而变得比较复扎,而采用步进电感技术则不存在这样的问题。
第三,在稳态时,由于采用步进电感技术拓扑的电感值大于多相交错并联拓扑,其电流纹波值小,从而能获得更高的效率。
2.3 混合供电模式
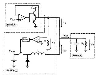
前面所讨论的两种方法都采用提高负载突变时电流的跟随速度来获得良好的动态性能。而另一种思路就是在负载跳变时,提供一条支路来实现电容的快速充放电。这种供电拓扑成为混合供电拓扑,如图六所示。

图六 混合供电拓扑
其中,BUCK拓扑是主供电电路,而推挽线性电路为辅助电路。即混合供电电源采用线性电源与开关电源同时供电。其中线性电源由一个低功率放大器和电源输出模块构成,它的输出端直接连接到模块S(由电阻RL和电容C组成)。参考电压VRef加在比较器1的同相输入端,输出加到反向输入端。线性电源控制环比开关电源的具有宽的多的带宽。线性电源的输出电流iLi在Rs上的压降Vs作为开关电源误差性号。在负载Step-up发生时,线性电源提供必要的电流来保证电容上电压的稳定。而电流iLi的增加引起isw的增加,而isw的增加使iLi降低到0。当负载Step-down发生时,线性电源为电容提供一个电流泄放回路,以此来保持电容上电压的稳定。
开关电源的主要特征是效率高,但是由于开关损耗的限制使得开关频率不能做的很高,所以带宽有限。还有开关电源电路依赖导通模式和外部参数(如输入电压,输出电流)的小号信增益模型,这就限制了开关电源用于电压、电流发生突变的场合,如给CPU供电。而线性电源具有很快的动态响应速度,在负载突变时能保证输出电压稳定,但是效率较低。混合电源利用了两种电源的优点,开关电源的高效率和线性电源的快速响应速度,这样就克服了开关电源响应速度慢和线性电源低效率的缺点。还有混合供电模式的控制环的具有很宽的带宽。
3 总 结
以上提出的三种拓扑,它们从不同的角度出发,实现良好的动态性能,但他们的根本出发点都是希望减少动态过程中输出电容所承担的不平衡电荷。VRM设计需要综合考虑效率、动态性能、功率密度、体积、成本等因数。因此在设计快速动态性能的VRM时,不能把动态性能与其他方面割裂开来考虑。本文的三种拓扑有其各自的有缺点,需要在不同的场合根据实际要求来选择。