Maxim 公司MAX16834是高亮LED(HB LED)驱动方案,适用于升压,降压-升压,SEPIC和高边降压拓扑。MAX16834集成了实现固定频率宽范围调光控制的HB LED驱动器所需的所有区块。MAX16834的工作电压4.75V到28V,3000:1的PWM调光/模拟调光,100kHz到1MHz的可编程工作频率,集成了7V低压降稳压器,外接时钟同步输入。可用在单串LED LCD背景光,汽车电子前后照明,以及DC/DC升压/降压-升压转换器,点照明和环境光照明。本文介绍了MAX16834的主要特性,方框图以及升压LED 驱动器,降压-升压LED 驱动器,带汽车电子卸载保护的升压LED 驱动器,高边降压LED 驱动器,升压
DC-DC 转换器和降压-升压
DC-DC 转换器等电路图。
The MAX16834 is a current-mode high-brightness LED (HB LED) driver for boost, buck-boost, SEPIC, and highside buck topologies. In addition to driving an n-channel
power MOSFET switch controlled by the switching
controller, it also drives an n-channel PWM dimming switch to achieve LED PWM dimming. The MAX16834 integrates all the building blocks necessary to implement a fixed-frequency HB LED driver with wide-range dimming control.
The MAX16834 features constant-frequency
peak current- mode control with programmable slope compensation to control the duty cycle of the PWM
controller.
A dimming driver designed to drive an external n-channel MOSFET in series with the LED string provides wide-range dimming control up to
20kHz. In addition to PWM dimming, the MAX16834 provides analog dimming using a DC input at REFI. The programmable switching frequency (100kHz to 1MHz) allows design optimization for efficiency and
board space reduction.
A single resistor from RT/SYNC to ground sets the switching frequency from 100kHz to 1MHz while an external clock signal at RT/SYNC disables the internal oscillator and allows the MAX16834 to synchronize to an external clock. The MAX16834’s integrated highside current-sense amplifier eliminates the need for a separate high-side LED current-sense amplifier in buck-boost applications.
The MAX16834 operates over a wide supply range of 4.75V to 28V and includes a 3A sink/source gate driver for driving a
power MOSFET in high-
power LED driver applications. It can also operate at input voltages greater than 28V in boost configuration with an external voltage clamp. The MAX16834 is also suitable for DCDC converter applications such as boost or buckboost.
Additional features include external enable/disable input, an on-chip oscillator, fault indicator output (FLT) for LED open/short or overtemperature conditions, and an overvoltage protection sense input (OVP+) for true overvoltage protection.
The MAX16834 is available in a thermally enhanced 4mm x 4mm, 20-pin TQFN-EP package and in a thermally enhanced 20-pin TSSOP-EP package and is specified over the automotive -40°C to +125°C temperature range.
MAX16834主要特性:
Wide Input Operating Voltage Range (4.75V to 28V)
Works for Input Voltage >28V with External Voltage Clamp on VIN for Boost Converter
3000:1 PWM Dimming/Analog Dimming
Integrated PWM Dimming MOSFET Driver
Integrated High-Side Current-Sense Amplifier for LED Current Sense in Buck-Boost Converter
100kHz to 1MHz Programmable High-Frequency Operation
External Clock Synchronization Input
Programmable UVLO
Internal 7V Low-Dropout Regulator
Fault Output (FLT) for Overvoltage, Overcurrent, and Thermal Warning Faults
Programmable True Differential Overvoltage Protection
20-Pin TQFN-EP and TSSOP Packages
MAX16834应用:
Single-String LED LCD Backlighting
Automotive Rear and Front Lighting
Projection System RGB LED Light Sources
Architectural and Decorative Lighting (MR16, M111)
Spot and Ambient Lights
DC-DC Boost/Buck-Boost Converters

图1。MAX16834方框图

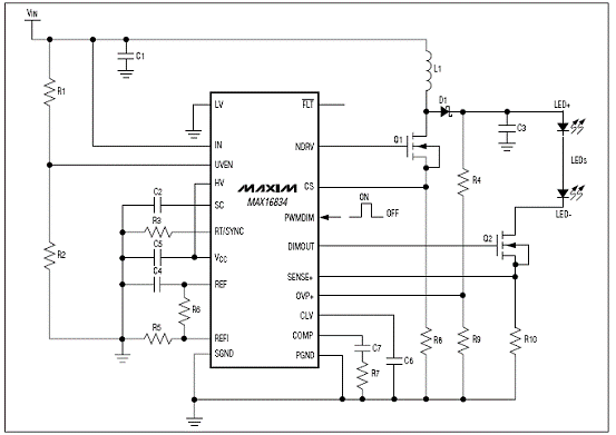
图2。升压LED 驱动器

图3。降压-升压LED 驱动器 (VLED+ < 28V)

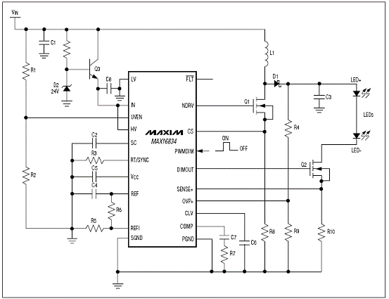
图4。带汽车电子卸载保护的升压LED 驱动器

图5。高边降压LED 驱动器

图6。升压 DC-DC 转换器

图7。降压-升压 DC-DC 转换器
MAX16834评估板MAX16834EVKIT
The MAX16834 evaluation (EV kit) is a fully assembled and tested surface-mount PCB designed to evaluate the MAX16834 pulse-width modulated (PWM) HBLED driver
controller in a step-up (boost) configuration and optional step-up/step-down (buck-boost) operation.
The MAX16834 EV kit operates from a DC supply voltage of 7V to 28V and requires up to 5A. The MAX16834 EV kit circuit is configured to deliver up to 1A of current into series LEDs with a maximum forward voltage of 28V.
The MAX16834 EV kit features two different types of dimming control using either an analog linear input voltage or digital PWM input signal to control the LED brightness. This EV kit has an undervoltage lockout (UVLO) feature that disables the EV kit and overvoltage protection that protects the circuit under no-load conditions.
The EV kit also features a FLT PCB pad to monitor for open or short-circuit LED conditions at the LED+ and LED- PCB pads. The MAX16834 EV kit is a fully assembled and tested surface-mount
board.
评估板MAX16834EVKIT 主要特性:
7V to 28V Wide Supply Voltage Range
Configured for Boost Operation
Configurable for Buck-Boost Operation
1A Output Current
Analog Linear Dimming Control
PWM Dimming Control
Open/Short-Circuit LED Fault Indicator (FLT)
Demonstrates Output Overvoltage Protection
Optional Load Dump Circuit
Fully Assembled and Tested

图8。评估板MAX16834EVKIT电路图
评估板MAX16834EVKIT 元件列表:
