ST 公司的
EVLVIP17-5WCHG是5W开关电源(SMPS),采用ST公司的VIPER17HN,具有低待机功耗的特性,主要用作旅行电池充电器,如手机,PDA和电子游戏的电池充电.充电器的输入电压为90-264Vac,频率45-66Hz,输出电压5.1 VDC ± 2%,输出电流 1 A ± 5%,电缆压降补偿(0.2V/A),无负载在高火线电压的输入功率低于100mW,短路保护,并在短路故障消除后自动重起,PCB尺寸为53 x 26 mm,安全特性和EN60065兼容,EMI满足EN55022 - class B标准.本文介绍了
EVLVIP17-5WCHG主要特性, PCB外形图以及详细电路图和所用材料清单(BOM).
EVLVIP17-5WCHG: 5 W low standby consumption
battery charger demonstration board based on the VIPER17HN The EVLVIP17-5WCHG demonstration board is a 5 W SMPS for use as a travel
battery charger for
applications such as mobile phones, PDAs and electronic games. The purpose of the board is to demonstrate the
performance of the VIPER17HN off-line high voltage
converter. Thanks to its low consumption and other features, good
electrical performance is achieved. To obtain constant output voltage and current regulation (CV/CC), the
TSM1052 CV/CC controller is used on the secondary side. This
TSM1052 is well-suited for this
type of application, offering very low current consumption in a very small package (
SOT23-6L).
Another important feature of the SMPS is the elimination of the Y1 safety capacitor between the primary and the secondary side.
EVLVIP17-5WCHG demonstration board (top side)

EVLVIP17-5WCHG主要特性和电路描述:
The following is a list of the
main characteristics of the EVLVIP17-5WCHG:
Input
mains range: 90-264 VRMS, f: 45 - 66 Hz
Output parameters: 5.1 VDC ± 2%, 1 A ± 5%, cable drop compensation (0.2 V/A)
No-load consumption: input power below 100 mW at high
mains
Short-circuit protected with auto-restart at short removal
PCB
type and size: CEM-1, single side 35 μm, 53 x 26 mm
Safety: EN60065 compliant
EMI: conforms to EN55022 - class B standards
The
converter implements a flyback topology, which is ideal for low power, low cost isolated
converters.
On the primary side, the VIPER17HN is used. This IC is a member of the VIPer+ family, and benefits from its additional features and protections.
This device, designed using a multi-chip approach, includes an advanced current mode PWM controller and an avalanche-rugged 800 V power MOSFET in a small DIP-7 package.
The converter works in both continuous and discontinuous conduction mode depending on the input voltage (the circuit has a wide range input) and output load. The controller suffix “H” specifies that the switching frequency is 115 kHz, internally fixed, allowing the reduction of the power components. The application is designed to reduce overall component count and adapter cost.
The input section includes a fuse resistor for inrush current limiting and fault protection, arectifier bridge, two electrolytic bulk capacitors and an inductor as front-end ac-dc converter and EMC filter. The transformer is a layer
type, utilizing a standard EF12.6 ferrite core and is designed with approximately 75 V reflected voltage. The peculiarity of this transformer is the winding technique that eliminates the needs for the commonly-used Y1 safety capacitor between the primary and the secondary side. An RCD clamp network is used for leakage inductance demagnetization.
The startup of the circuit is managed by the internal high voltage startup generator of the VIPER17HN. This circuit sinks a typical current of 3 mA from the drain pin and charges the VDD capacitor. This current value is reduced to 0.6 mA when there is a protection intervention, in order to increase restart trial period and thus to reduce the stress on the power components in case of permanent fault. The power supply for the VIPER17HN is obtained by a self-supply winding from the transformer connected in a flyback configuration.
This circuit provides a voltage that is, ideally, directly proportional to the output voltage. In practice, since this particular no Y-cap transformer has a high leakage inductance, the selfsupply voltage increases as the peak primary current increases. In any case, thanks to the wide VDD voltage range of the VIPER17HN (from 8.5 V to 23 V) the correct supply is always provided. The internal MOSFET current limit is decreased (from the nominal value of 0.4 A) by using resistor R16 connected to the CONT pin. With this function, the IDlim is fixed at about 280 mA, allowing the use of a small-sized transformer (EF12.6 for 5 W output) without risk of saturation.
The brownout voltage divider is not mounted (so this feature is disabled) to save power,especially for the no-load consumption.
The VIPER17HN has several built-in features, such as a frequency jittering to reduce EMI problems, soft-start, and burst-mode operation for low power consumption during light load and no-load conditions. Over-current, overload and over-temperature protections are also implemented internally and guarantee safe operation of the board.
On the secondary side, the
TSM1052 constant voltage constant current (CV/CC) controller is used. The TSM1052 and the photodiode of the optocoupler are supplied directly from the output voltage. The wide supply voltage range of the TSM1052 (1.7 V min) allows accurate constant current regulation even with output voltages down to 1.5 V-1.6 V. This range is usually enough for all
battery charger
applications. When the output voltage falls below this limit the circuit loses regulation, the OLP protection is invoked and the system starts working in HICCUP mode.
If, for some reason, current regulation is required down to the zero output voltage level (i.e. short-circuit), it is enough to supply the TSM1052 and the photodiode with a voltage equal to the sum of the output voltage and the voltage from TR1C winding rectified in a forward way.
For more details on this specific schematic, please see application note AN2448 (Ultra small battery charger using TSM1052).
The R7 resistor is added to provide the cable drop compensation. The higher the output current, the higher the output voltage measured on the output terminals of the PCB. In this way, the voltage drop on the cable that connects the unit to the load is compensated and the voltage supplied to the load is essentially constant. More in detail, since R7 equals R9, the output voltage increase is 0.2 mV per mA of output current. This amount is chosen based on the typical cable resistance for these
applications (typically around 0.2-0.3 Ω).

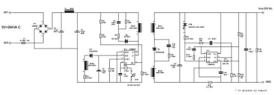
图1.EVLVIP17-5WCHG电路图
EVLVIP17-5WCHG材料清单(BOM):