Fairchild 公司的FAN7621是半桥谐振转换器PFM控制器,包括了创建可靠功能强健谐振转换器所有需要的电路,从而简化了设计,提高生产力和性能. FAN7621集成了高边栅极驱动电路,精密电流控制振荡器,频率限制电路,软起动和保护电路. FAN7621的工作频率可高达300kHz,固定的死区时间(350ns),可用于PDP和LCD TV,台式PC和服务器,适配器,通信电源和视频游戏控制器台.本文介绍了FAN7621的主要特性, 内部方框图, 典型应用电路和半桥LLC 谐振转换器应用电路.
FAN7621 PFM Controller for Half-Bridge Resonant Converters
The FAN7621 is a
pulse frequency modulation controller for high-efficiency half-bridge resonant
converters. Offering everything necessary to build a reliable and robust resonant
converter, the FAN7621 simplifies designs and improves productivity, while improving performance. The FAN7621 includes a high-side gatedrive
circuit, an accurate current controlled oscillator, frequency limit
circuit, soft-start, and built-in protection functions. The high-side gate-drive
circuit has a common-mode noise
cancellation capability, which guarantees stable operation with excellent noise immunity. Using the zero-voltage-switching (ZVS) technique dramatically reduces the switching losses and efficiency is significantly improved. The ZVS also reduces the switching noise noticeably, which allows a small-sized Electromagnetic Interference (EMI)
filter.
The FAN7621 can be applied to various resonant
converter topologies; such as series resonant, parallel
resonant, and LLC resonant converters.
FAN7621主要特性:
Variable Frequency Control with 50% Duty Cycle for Half-bridge Resonant Converter Topology
High Efficiency through Zero Voltage Switching (ZVS)
Fixed Dead Time (350ns)
Up to 300kHz Operating Frequency
Pulse Skipping for Frequency Limit (Programmable) at Light-Load Condition
Remote On/Off Control using CON Pin
Protection Functions: Over-Voltage Protection (OVP), Overload Protection (OLP), Over-Current
Protection (OCP), Abnormal Over-Current Protection (AOCP), Internal Thermal Shutdown (TSD)
FAN7621应用:
PDP and LCD TVs
Desktop PCs and Servers
Adapters
Telecom Power Supplies
Video Game Consoles

图1.FAN7621内部方框图

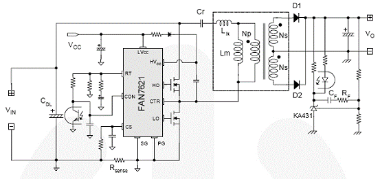
图2.FAN7621典型应用电路(LLC 谐振半桥转换器)
半桥LLC 谐振转换器应用电路

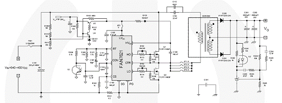
Features
High efficiency ( >94% at 400VDC input)
Reduced EMI noise through zero-voltage-switching (ZVS)
Enhanced system reliability with various protection functions

图3.半桥LLC 谐振转换器应用电路