TI 公司的UCC28810和UCC28811是中小功率通用LED照明电源控制器,具有功率因素修正(PFC)和EMC兼容特性.设计用于工作在临界导通模式的反激,降压或升压转换器. UCC28810/1集成了用于反馈误差处理的跨导电压放大器,用来产生正比于输入电压的电流指令的电流基准发生器,电流检测(PWM)比较器,PWM逻辑和用来驱动外接FET的图腾柱驱动器.此外,控制器还提供峰值电流限制,重起定时器,过压保护(OVP)以及使能等. UCC28810和UCC28811广泛用在交流输入HB LED照明,工业,商业和住宅区照明以及户外照明如路灯,停车场,建筑物和装饰性LED照明等.本文介绍了UCC28810和UCC28811的主要特性,方框图, 简化应用电路图, 25W PFC反激转换器参考设计以及PR788
100W AC/DC LED电流驱动器参考设计和元件列表.
The UCC28810 and UCC28811 are general lighting power controllers for low to medium power
lumens applications requiring power factor correction and EMC compliance. It is designed for controlling a flyback, buck or boost converter operating in critical conduction mode. It features a transconductance
voltage amplifier for feedback error processing, a simple
current reference generator for generating a
current command proportional to the input
voltage, a
current-sense (PWM) comparator, PWM logic and a totem-pole
driver for driving an external FET.
In the critical conduction mode operation, the PWM circuit is self-oscillating
with the turn-on being governed by a transformer zero energy detector (TZE pin) and the turn-off being governed by the current sense comparator. Additionally, the controller provides features such as
peak current limit, restart timer, over
voltage protection (OVP), and enable.
The efficient system
performance is attained by incorporation of zero power detect function which allows the controller output to shut down at light load conditions
without running into overvoltage. The device also features an innovative slew rate enhancement circuit which improves the large signal transient
performance of the voltage error amplifier. The low start-up and operating currents of the device result in low power consumption and ease of start-up. The highly-accurate internal bandgap reference leads to tight regulation of the output voltage in normal and OVP conditions, resulting in higher system reliability. The enable comparator ensures that the controller is off if the feedback sense path is broken or if the input voltage is very low.
There are two key parametric differences between UCC28810 and UCC28811, the UVLO turn-on threshold and the gM amplifier source current. The UVLO turn-on threshold of the UCC28810 is 15.8 V and for the UCC28811 it is 12.5 V. The gM amplifier source current for UCC28810 is typically 1.3 mA, and for the UCC28811 it is 300µA. The higher UVLO turn-on threshold of the UCC28810 allows quicker and easier start-up
with a smaller VDD capacitance while the lower UVLO turn-on threshold of UCC28811 allows operation of the critical conduction mode controller to be easily controlled by the downstream PWM controller in two-stage power converters. The UCC28810 gM amplifier also provides a full 1.3-mA typical source current for faster start-up and improved transient response when the output is low either at start-up or during transient conditions. The UCC28811 is suitable for applications such as street lights and larger area luminaires where a two-stage power conversion is needed. The UCC28810 is suitable for applications such as commercial or residential retrofit luminaires where there is no down-stream PWM conversion and the advantages of smaller VDD capacitor and improved transient response can be realized.
Devices are available in the industrial temperature range of –40℃ to 105℃. Package offering is an 8-pin SOIC (D) package.
UCC28810/1主要特性:
Transition Mode Controller for Low Implementation Cost of AC Input LED Lighting Applications
Implements Single Stage Power Factor Corrected LED Driver
Enhanced Transient Response With Slew-Rate Comparator
Interfaces with Traditional Wall Dimmers
Accurate Internal VREF for Tight Output Regulation
Two UVLO Options
Overvoltage Protection (OVP), Open-Feedback Protection and Enable Circuits
±750-mA Peak Gate Drive Current
Low Start-Up and Operating Currents
Lead (Pb)-Free Packages
UCC28810/1应用:
AC Input General Lighting Applications Using HB LEDs
Industrial, Commercial and Residential Lighting Fixtures
Outdoor Lighting: Street, Roadway, Parking, Construction and Ornamental LED Lighting Fixtures

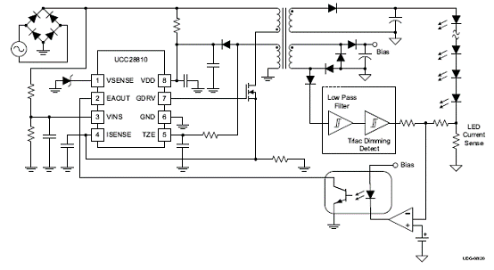
图1.UCC28810方框图

图2.UCC28810简化应用电路图

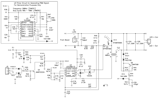
图3.25W PFC反激转换器参考设计
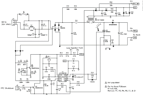
The PR788 is a 100-W offline AC-to-DC LED current
driver with power factor correction.
This design is a two stage converter design with a universal input boost follower PFC stage providing a 240-V to 400-V DC output and a low-side buck stage providing the current source to power the LEDs. This converter was designed to support up to 30 high-brightness LEDs in series with up to 900-mA average current. The design incorporates an interface for microprocessor control to allow for shutdown into a low power mode (< 0.5 W) and PWM dimming of the LEDs.

图4.PR788
100W AC/DC LED电流驱动器参考设计

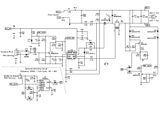
图5.工作在CCM的低边降压转换器电路图
100W LED照明应用电路
A 0.9-A Constant Current Supply with PFC for 100-W LED Lighting Applications
The UCC28810EVM-002 is a constant current non-isolated power supply for LED lighting applications. It will convert universal mains (90 VRMS to 264 VRMS) to a 0.9-A constant current into a 100-W load. This evaluation module will allow the customer evaluate the UCC28810/11 in a typical LED lighting application.
The evaluation module uses a two stage approach to controlling the output current.
The first stage is a transition mode PFC circuit. This ensures the design meets the harmonic current or power factor requirements set out by various standards, such as EN61000-3-2. The PFC circuit converts the AC input to a regulated DC voltage. This DC voltage can be configured in one of two ways. The default configuration of the module is that of a boost follower type PFC. The boost follower PFC is where the PFC regulated output DC voltage tracks the AC input
peak voltage. The second configuration requires removing some components and changing a resistor value see below for more details. This second
configuration removes the tracking element of the PFC circuit. The PFC DC output voltage will then be regulated to a fixed value in the region of 396 VDC.
The second stage also uses transition mode but is configured as a buck converter. It converts the PFC output voltage to a fixed constant current. This circuit is capable of supplying 0.9 A into a 100-W load. It also accepts PWM dimming inputs. Alternatively the user can use the PWM circuit on the module to see the dimming function.
This module will work with most high brightness LED’s (HB-LED) that operate with 0.9 A and a total string voltage drop of between 55 V and 110 V.
主要特性:
90 VRMS to 264 VRMS operation
Boost Follower or Fixed Output PFC Stage
PFC Disable
Output Current Disable
External or Internal PWM Dimming
典型应用:
AC Input General Lighting Applications Using HB-LED’s
Industrial, Commercial and Residential Lighting Fixtures
Outdoor Lighting: Street, Roadway, Parking, Construction and Ornamental LED Lighting Fixtures

图6. 100W LED照明应用电路图(1)

图7. 100W LED照明应用电路图(2)
材料列表:

