网站首页
IC库存
IC展台
电子资讯
技术资料
PDF文档
我的博客
IC72论坛
ic72 logo
搜索关键字: 所有资讯 行业动态 市场趋势 政策法规 新品发布 技术资讯 价格快报 展会资讯
  • 达普IC芯片交易网 > 新闻中心 > 解决方案 > 正文
  • RSS
  • Allegro Micro ACS761霍尔传感器和热插拔控制方案
    http://www.ic72.com 发布时间:2009/4/22 17:32:07

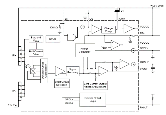
    Allegro Micro公司的ACS761是采用霍尔电流传感器技术的热插拔控制器,是适用于12V的效率更高的控制器. ACS761采用三种保护:用户选择延迟的过流故障,以及短路保护,主要用于各种板卡的热插拔控制.本文介绍了ACS761的主要特性和优势,方框图以及应用电路图.

    The ACS761 combines Allegro Hall-effect current sense technology with a hot-swap controller resulting in a more efficient integrated controller for 12 V applications. By
    eliminating the need for a shunt resistor, the I2R losses in the power path are reduced.

    When the ACS761 is externally enabled, and the voltage rail is above the internal UVLO threshold, the internal charge pump drives the gate of the external FET. When the load voltage reaches its target value PGOOD is asserted high. When a fault is detected, the gate is disabled while simultaneously alerting the application that a fault has occurred.

    The integrated protection in the ACS761 incorporates three levels of fault protection, which includes a Power Fault with user-selectable delay, an Overcurrent Fault threshold with userselectable delay, and Short Circuit protection, which disables the gate in less than 2 μs. These faults are indicated to the host system via the Fault pin and are cleared upon reasserting enable high.



    ACS761特性和优势:

    Hall-effect current monitor—no external sense resistor required

    PGOOD and  PG O O D  indication

    Analog output voltage (factory trimmed for gain and offset) proportional to applied current

    External high-side FET gate drive

    240V*A power fault protection with user-selectable delay

    Overcurrent fault protection with user-selectable delay

    Fault protection isolates failed supply from output in < 2 μs

    1.5 mΩ internal conductor resistance

    Active low latched Fault indicator output signal

    User controlled soft start / hot-swap function

    Logic enable input pin

    10.8 to 13.2 V, single-supply operation

    2 kV ESD protection for all pins



    图1.ACS761功能方框图



    图2. ACS761应用电路图

    www.ic72.com 达普IC芯片交易网
  • 行业动态
  • 市场趋势
  • 政策法规
  • 新品发布
  • Baidu

    IC快速检索:abcdefghijklmnopqrstuvwxyz0123456789
    COPYRIGHT:(1998-2010) IC72 达普IC芯片交易网
    客户服务:service@IC72.com 库存上载:IC72@IC72.com
    (北京)联系方式: 在线QQ咨询:点击这里给我发消息 联系电话:010-82614113 传真:010-82614123
    京ICP备06008810号-21 京公网安备 11010802032910 号 企业资质